2018年广东省动物疫病预防控制中心部门预算
目 录
第一部分 广东省动物疫病预防控制中心概况
一、主要职责
二、机构设置
第二部分 2018年部门预算表
一、收支总体情况表
二、收入总体情况表
三、支出总体情况表
四、财政拨款收支总体情况表
五、一般公共预算支出情况表(按功能分类科目)
六、一般公共预算基本支出情况表(按支出经济分类科目)
七、一般公共预算项目支出情况表(按支出经济分类科目)
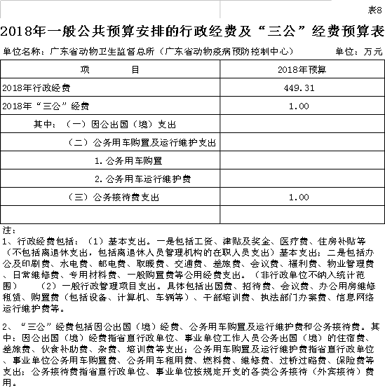
八、一般公共预算安排的行政经费及“三公”经费预算表
九、政府性基金预算支出情况表
十、部门预算基本支出预算表
十一、部门预算项目支出及其他支出预算表
第三部分 2018年部门预算情况说明
第四部分 名词解释
第一部分 广东省动物疫病预防控制中心概况
一、主要职责
根据《关于调整省农业厅及单位属事业单位机构编制事项的函》(粤机编办发〔2017〕127号)文件精神,我单位由广东省动物卫生监督总所(广东省动物疫病预防控制中心)更名为广东省动物疫病预防控制中心(广东省动物卫生技术中心)。我单位主要职责为:承担动物疫病的监测、检测、诊断、流行病学调查和疫情报告以及其他预警预防、控制工作;组织开展动物疫病预防控制应用研究、强制免疫疫苗及防疫新技术推广工作;协助开展兽医系统实验室规划、建设、指导和全省兽医实验室生物安全管理等工作;开展动物卫生服务和技术推广工作。
二、机构设置
(一)本部门无下属单位,部门预算为本单位本级预算。
(二)本部门内设机构、人员构成情况:
我单位为参照公务员法管理的正处级事业单位,内设机构调整前,暂设财务后勤组、综合信息组、监督执法管理组、防疫管理组、检疫管理组、检验一组和检验二组共7个科室。
我单位核定参照公务员法管理事业编制16人,退休人员20人。
第二部分 2018年部门预算表











第三部分 2018年部门预算情况说明
一、部门预算收支增减变化情况
2018年本部门收入预算855.51万元,比上年增加13.02万元,增长1.55%,主要原因:一是根据国家统一调资政策,调整人员经费;二是根据《关于开展2018年度省级预算编制工作的通知》(粤财预〔2017〕164号)号文要求,一般公共预算非税全面实行“收支脱钩”,执业兽医资格考试费支出纳入年初部门预算。
2018年本部门支出预算855.51万元,比上年增加13.02万元,增长1.55%。一是基本支出646.38万元,占总支出的75.55%,比去年减少43.1万元,减少6.25%。减少的主要原因:一是根据粤机编办发〔2017〕127号文件精神,我单位编制数由原31名调整为16名;二是根据根据国家统一调资政策,调整人员经费。基本支出主要包括:工资福利支出450万元、一般商品和服务支出86.45万元和对个人和家庭补助支出109.93万元。二是项目支出209.13万元,占总支出的24.45%,比去年增加56.12万元,增加36.68%。增加的主要原因是根据《关于开展2018年度省级预算编制工作的通知》(粤财预〔2017〕164号)号文要求,一般公共预算非税全面实行“收支脱钩”,执业兽医资格考试费支出纳入年初部门预算。
二、“三公”经费安排情况说明
2018年本部门“三公”经费预算安排1万元,比上年减少9.76万元,下降90.71%,主要原因:一是因公出国(境)费由主管部门广东省农业厅统一安排厅本级;二是根据车改方案,公务用车运行维护费由主管部门广东省农业厅统筹安排厅本级;三是严格控制公务接待费支出。其中:
(一)因公出国(境)费0万元,比上年减少3.64万元,下降100%,主要原因是因公出国(境)费由主管部门广东省农业厅统一安排厅本级。
(二)公务用车购置及运行费0万元,比上年减少5.22万元,下降100%,主要原因是根据车改方案,公务用车运行维护费由主管部门广东省农业厅统筹安排厅本级。2018年无公务用车购置计划。
(三)公务接待费1万元,比上年减少0.9万元,下降47.37%,主要原因是根据严格执行中央“八项”规定,控制公务接待费支出。
三、机关运行经费安排情况
2018年,本部门机关运行经费安排141.96万元,比上年减少23.39万元,下降19.73%。主要原因是根据粤机编办发〔2017〕127号文件精神,我单位编制数由原31名调整为16名,安排机关运行经费相应减少。主要包括:办公费11万元,印刷费4万元,邮电费2.5万元,差旅费23万元,会议费6.17万元,福利费10万元,日常维修费13万元,专用材料费17万,一般设备购置费5.82万元,办公用房水费0.5万、电费8.5万元,办公用房物业管理费16万元,其他商品和服务支出24.47万元。
四、政府采购情况
2018年本部门政府采购安排25.32万万元,其中:货物类采购预算7.32万元,包括办公设备购置5.82万元、办公耗材1万元和复印纸0.5万元;工程类采购预算0万元;服务类采购预算18万元,包括物业管理服务12万元、审计服务2万元和印刷服务4万元。
五、国有资产占有使用情况
截至2017年12月31日,本部门共有车辆3辆,其中:一般公务用车2辆,特种专业技术用车1辆。根据车改方案,现正在办理3辆车调拨手续。2018年无购置或报废计划。
六、预算绩效信息公开情况
根据粤财预〔2017〕164号文要求,运转性支出金额达到500万元及以上须申报绩效目标。2018年省级财政安排我单位4笔日常运转类项目资金合计209.13万元,本单位没有500万元及以上的项目。
第四部分 名词解释
(一)一般公共预算:是对以税收为主体的财政收入,安排用于保障和改善民生、推动经济社会发展、维护国家安全、维持国家机构正常运转等方面的收支预算。
(二)部门预算:指与财政部门直接发生预算缴款、拨款关系的政府机关、社会团体和其他单位,依据国家有关法律、法规规定及其履行职能的需要编制的本部门年度收支计划,涵盖部门各项收支,实行一个部门一本预算。
(三)非税收入:指除税收和政府债务收入以外,由各级国家机关、事业单位、代行政府职能的社会团体及其他组织依法利用国家权力、政府信誉、国有资源(资产)所有者权益等取得的各项收入,包括行政事业性收费、政府性基金、罚没收入、国有资源(资产)有偿使用收入、国有资本收益、彩票公益金收入、特许经营收入、以政府名义接受的捐赠收入、政府收入的利息收入等。